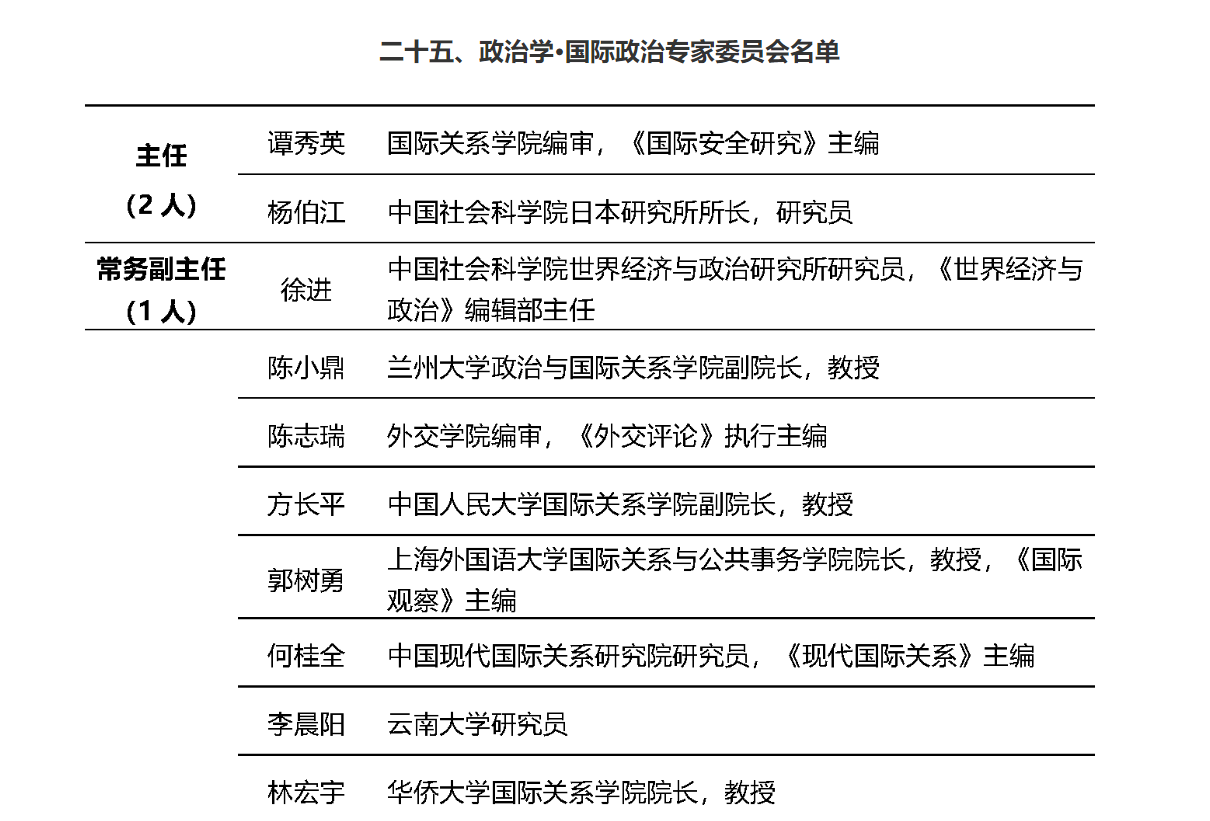
近日,中国社会科学评价研究院公示了27个学科的中国人文社会科学期刊评价专家委员会(2022)委员名单,上海外国语大学国际关系与公共事务学院院长郭树勇教授入选“政治学与国际研究类期刊评价专家委员会”委员。该委员会共有国际关系类成员23人、政治学类成员25人。中国人文社会科学期刊评价专家委员会由中国社会科学评价研究院筹建,由全国有代表性的同业专家组成,旨在改进完善学术期刊评价体系,充分发挥同行专家在期刊评价中的作用。

近日,中国社会科学评价研究院公示了27个学科的中国人文社会科学期刊评价专家委员会(2022)委员名单,上海外国语大学国际关系与公共事务学院院长郭树勇教授入选“政治学与国际研究类期刊评价专家委员会”委员。该委员会共有国际关系类成员23人、政治学类成员25人。中国人文社会科学期刊评价专家委员会由中国社会科学评价研究院筹建,由全国有代表性的同业专家组成,旨在改进完善学术期刊评价体系,充分发挥同行专家在期刊评价中的作用。
